Neues Erscheinungsbild LWA

Publiziert: 01. November 2022

LWA Licht- und Wasserwerk Adelboden AG

Neue Organisation und neuer Auftritt unter dem Motto «Vorwärts zu den Wurzeln»

In einer Welt des stetigen Wandels kommt ein Unternehmen nicht umhin, Marktsituation und Abläufe periodisch zu überprüfen und daraus die richtigen Schlüsse zu ziehen. Unter diesen Vorzeichen haben wir die Licht- und Wasserwerk Adelboden AG einer Reorganisation unterzogen. Damit sind wir für die steigenden Herausforderungen des Marktes gewappnet und können unsere Kunden weiterhin kompetent bedienen.

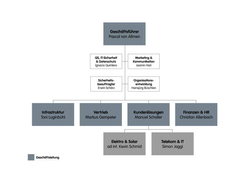
Mit der Optimierung und Anpassung unserer Abläufe und Organisation wollen wir als Unternehmen weiter zusammenwachsen, Struktur schaffen, effizienter werden und uns auf das künftige Marktumfeld vorbereiten. In einem ersten Schritt haben wir unsere Abläufe in ein schlankes, gesamtheitliches Prozessmodell überführt und daraus die Organisationsstruktur abgeleitet, die seit dem 1. Juli 2022 in Kraft ist:

Organisation

Damit dieser Wandel auch nach aussen sichtbar wird, werden wir unser Erscheinungsbild verändern. Dahinter steckt aber weit mehr als nur ein neues Logo. In einem längeren Prozess wurde eine grundlegende Markenstrategie unter dem Motto «Vorwärts zu den Wurzeln» erarbeitet, denn Zukunft braucht Herkunft. Ziel des Projekts war die Schärfung des Profils, die Stärkung und Fokussierung von Markenidentität und Image sowie die Erarbeitung eines klar strukturierten Markenauftritts. Gleichzeitig wurde auch die Namensgebung überprüft. Dabei hat sich ein klares Bekenntnis zur Marke LWA ergeben. Kurz, prägnant und seit langem gut verankert.

Das markante Bildmotiv des neuen LWA-Logos steht für Energie in ihrer reinsten Form. Oder besser: für die Energie des LWA. Denn die iconartige Illustration besteht nicht aus beliebigen grafischen Elementen, sondern aus lauter gerundeten Formen der Buchstaben L und W für Licht und Wasser. Das kreisförmige in sich geschlossene Rund repräsentiert gleichsam Kompaktheit als Sinnbild für die neue Organisationsstruktur des LWA.

"Die Gälbe" als Dachmarke der Licht- und Wasserwerk Adelboden AG und ihrer Tochtergesellschaften Adelcom AG, Adelwasser AG und Adelheiz AG gehört somit bald der Vergangenheit an. Alle Gesellschaften bleiben jedoch nach wie vor bestehen und werden gemeinsam als LWA auftreten.

Wir sind überzeugt, mit der neuen Organisation und dem zeitgemässen Markenauftritt die richtigen Weichen für die Zukunft gestellt zu haben und freuen uns darauf, unsere Kunden weiterhin mit unserer Erfahrung und Fachkenntnis begleiten zu dürfen. Besten Dank für Ihr Vertrauen.

Wenn Sie Fragen oder Unklarheiten haben, sind wir gerne für Sie da.


Direktkontakt

Pascal von Allmen

Pascal von Allmen

Geschäftsführer
033 673 12 22

LWA / Licht- und Wasserwerk Adelboden AG

Dorfstrasse 36, 3715 Adelboden
+41 33 673 12 22

Das könnte Sie interessieren